临床研究
社区
首页 圈子 科研专栏 科研宝库
回到旧版
登录
关注 推荐 热榜
全部
研究方法
医学资讯
圈子话题
科研宝库
数据中的异常值,应该直接删除吗?
一定要先分清是什么原因导致的异常值
#数据整理
2
0
分享
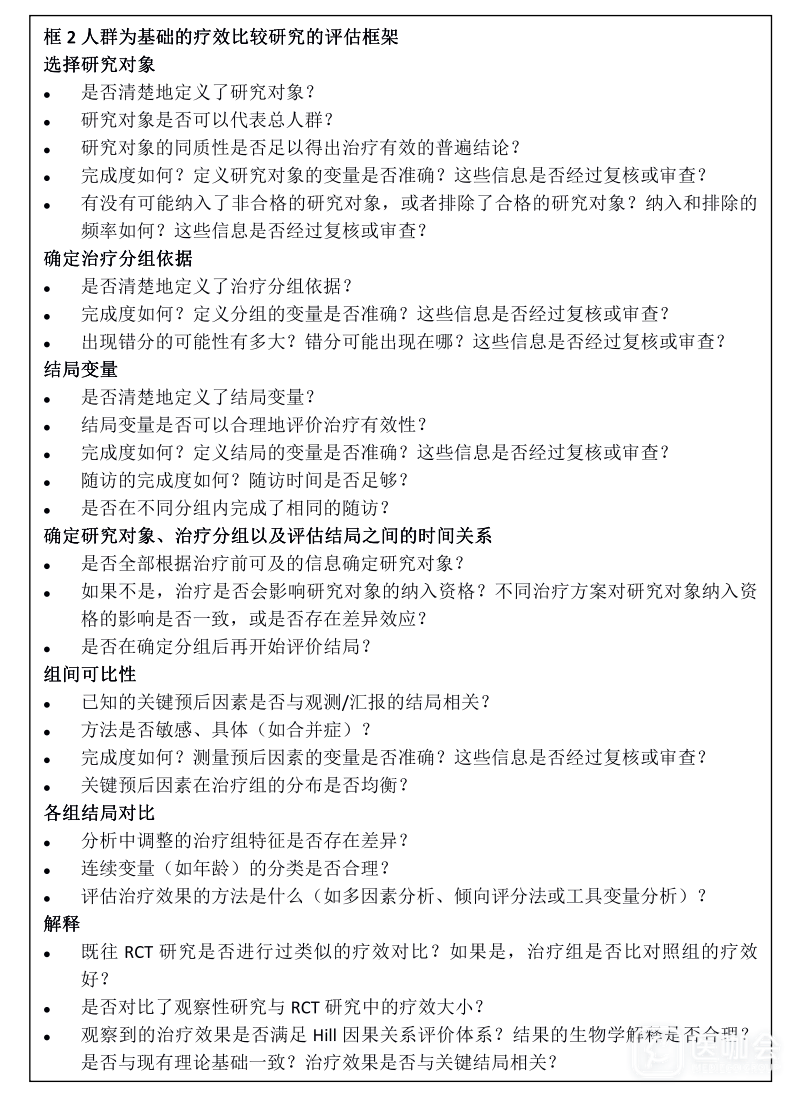
利用真实世界数据做好研究:聊聊热门的疗效比较研究(CER)
RCT中观察到的efficacy是否能转换成真实世界中的effectiveness?
#真实世界研究
3
0
分享
PubMed检索策略的构建
本节内容主要包含构建检索策略的关键点和PubMed高级检索。构建检索策略一般需要涵盖以下要素:研究问题的要素(PICOS);研究设计,如随机对照试验、队列研究、病例对照研究等;
#PubMed检索
29
8
分享
医学论文中统计报告要注意的诸多细节:p值、置信区间...
2019年3月,European Urology 杂志(IF=17.298)发表了泌尿外科临床研究领域的统计报告指南《Guidelines for Reporting of Statistics for Clinical Research
#统计描述
1
0
分享
加载更多
加载中...
我是有底线的
出错惹,请刷新
加载更多
积分商城
SCI-AI
成就
推荐关注
@ 医咖社区京ICP备16045582号-27