2026最新指南:ACC/AHA血脂异常管理指南

2026年3月13日,《Circulation》发布了《2026 ACC/AHA/AACVPR /ABC/ACPM/ADA/ AGS/APhA/ASPC/NLA/PCNA 血脂异常管理指南》,为血脂异常患者的评估、管理和监测提供了指导。小咖整理了指南中管理相关的推荐意见,需要原文的小伙伴可以点击“阅读全文”进行下载。
原文链接:https://www.ahajournals.org/doi/10.1161/CIR.0000000000001423
生活方式管理
生活方式管理是降低动脉粥样硬化性心血管病(ASCVD)风险的基础,应与药物治疗相结合以获得最佳结局。
在儿童(≤18岁)和健康成人中,应提倡并终身强化健康饮食模式、规律身体活动、维持健康体重、健康睡眠、压力管理以及避免使用烟草制品,以降低血脂异常和ASCVD风险。(1,A)
低密度脂蛋白胆固醇(LDL-C)异常的饮食管理:
对于患或未患ASCVD的成人与儿童,推荐那种强化摄入水果、蔬菜、坚果、豆类、全谷物和纤维的饮食模式,同时,用饮食中的单不饱和与多不饱和脂肪替代饱和脂肪及反式脂肪,以降低LDL-C水平和ASCVD风险。(1,B-R)
高甘油三酯血症的生活方式管理:
空腹甘油三酯(TG)水平在150-499mg/dL(1.7-5.6mmol/L)的成人,采用添加糖、精制碳水化合物和饱和脂肪都较低的饮食,且尽量减少酒精摄入,有助于降低TG水平和ASCVD风险。(1,A)
对于空腹TG在500-999mg/dL(5.7-11.3mmol/L)的成人,采用添加糖、精制碳水化合物、饱和脂肪都较低的饮食,无酒精摄入,并根据个体情况限制总脂肪摄入量,有助于降低TG,以降低ASCVD和胰腺炎风险。(1,B-NR)
对于空腹TG≥1000mg/dL(11.3mmol/L)的成人,采用总脂肪和精制碳水化合物含量极低的饮食,无酒精和添加糖的摄入,有助于降低TG和胰腺炎风险。(1,B-R)
对于空腹TG≥150mg/dL(1.7mmol/L)或非空腹TG≥175mg/dL(2mmol/L)的成人,改善与超重/肥胖及心血管-肾脏-代谢综合征(CKM)相关的生活方式因素,实现5%-10%的减重,每周进行≥150分钟的中高强度体力活动,以及每周2天的上下肢抗阻运动,有助于降低TG。(1,B-R)
表. 高甘油三酯血症患者健康行为干预
血脂异常患者的体重管理:
对于超重或肥胖并伴有血脂异常的患者,建议通过咨询和治疗来减轻并维持健康体重,以改善血脂异常。(1,B-NR)
身体活动:
建议血脂异常患者进行规律的体力活动,作为改善血脂和心血管健康计划的一部分。活动包括:每周进行≥150分钟的中高强度有氧运动,以及每周2天进行上下肢抗阻训练。(1,B-R)
膳食补充剂:
对于血脂异常的患者,不推荐通过使用膳食补充剂来降低LDL-C或TG。此建议基于结果不一致的有限数据,以及膳食补充剂对降脂及降低ASCVD风险益处有限的证据。(3无获益,B-R)
营养学专家:
对于空腹TG≥1000mg/dL(11.3mmol/L)的患者,建议转诊至注册营养师/营养学专家处,制定降低TG和胰腺炎风险的个体化治疗计划。(1,B-NR)
对于空腹TG≥150-999mg/dL(≥1.7-11.3mmol/L)且具有CKM特征的患者,转诊至注册营养师/营养学家,接受基于循证的饮食模式咨询,有助于改善脂蛋白水平并降低胰腺炎风险。(2a,B-NR)
治疗推荐
药物治疗
对于ASCVD风险升高的成年人,降脂药物是优化治疗不可或缺的组成部分。他汀类药物是降脂治疗和降低ASCVD风险的基石,初始治疗应从较低剂量开始。
此外,患者可能需要非他汀药物,联用以进一步降低LDL-C或作为他汀不耐受患者的替代治疗。非他汀药物与低/中等强度他汀联用,可实现≥50%的LDL-C降幅。目前有多种口服和皮下给药的非他汀药物可供选择:依折麦布、前蛋白转化酶枯草溶菌素9抑制剂(PCSK9抑制剂)、贝哌地酸、胆汁酸螯合剂。
降TG药物用于治疗重度高甘油三酯血症(TG≥500mg/dL),以降低急性胰腺炎风险,包括处方级ω-3脂肪酸、贝特类药物等。
ASCVD的初级预防
ASCVD的初级预防贯彻整个生命周期,需从早期即开始关注风险因素的预防和管理。
临床医生应与血脂异常患者探讨以下内容,包括:ASCVD风险、健康生活方式作为基础干预、降脂治疗的预期获益、可能的不良反应和药物相互作用、费用以及患者偏好等,以制定个体化的治疗决策。(1,B-NR)
风险评估
30-79岁人群需使用PREVENT-ASCVD方程评估10年ASCVD风险,还应考虑致动脉粥样硬化脂蛋白升高的长期暴露、风险增强因素、育龄期风险标志、冠状动脉钙化评分,未来可能还包括多基因风险评分。
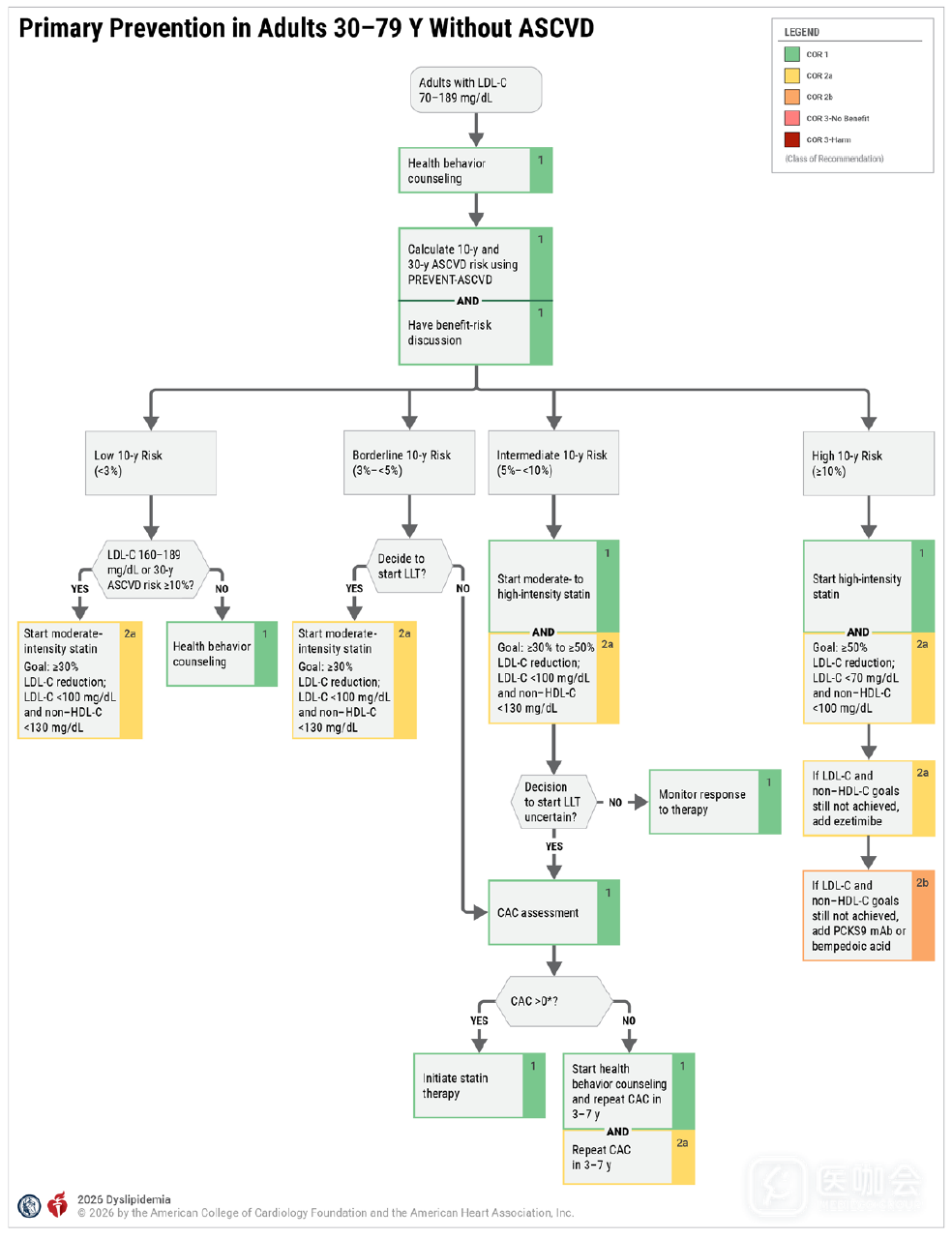
30-79岁、未患ASCVD或无亚临床动脉粥样硬化、且LDL-C在70-189mg/dL(1.8-4.9mmol/L)的成人,应使用PREVENT-ASCVD方程来估算10年ASCVD风险,并据此分类:低风险(<3%)、临界风险(3%-<5%)、中等风险(5%-<10%)、高风险(≥10%)。(1,B-NR)
对于无ASCVD、经PREVENT-ASCVD方程评估为临界风险的成人,考虑风险增强因素有助于衡量个体化风险,以及在生活方式管理的基础上启动降脂治疗的潜在获益。(2a,B-NR)
对于无ASCVD、经PREVENT-ASCVD方程评估为临界风险的成人,如果检测了高敏C反应蛋白(hsCRP),且在连续两次测量中hsCRP≥2mg/L且无明确病因,高强度他汀治疗可能有助于降低ASCVD风险。(2a,B-R)
对于无ASCVD的成人,在评估启动降脂治疗用于ASCVD一级预防时,考虑生殖相关风险标志有助于个体化评估ASCVD风险,这些标志包括早发绝经(<45岁)和不良妊娠结局史(妊娠期高血压、子痫前期、妊娠期糖尿病、早产)。(2a,B-NR)
LDL-C为70-189mg/dL、年龄30-79岁人群的初级预防
ASCVD初级预防的一线治疗方案是健康行为咨询,决定启动降脂药物治疗时,一线治疗是他汀类药物。如果决定启动他汀治疗,LDL-C水平应降低≥30%,对于更高风险的个体,最佳目标为降低≥50%。在大多数情况下,基于特定初级预防人群的数据、安全性、耐受性和可及性,首选的非他汀联合治疗应为依折麦布。
评估ASCVD初级预防时,除了探讨降脂治疗的获益-风险,还应提供健康行为建议。(1,A)
估计10年ASCVD低风险(<3%):
30-59岁、估计10年ASCVD低风险、LDL-C<160mg/dL(4.1mmol/L)且估计30年风险<10%的成人,建议进行健康行为咨询,以降低LDL-C水平和ASCVD风险。(1,A)
30-59岁、估计10年ASCVD低风险、LDL-C为160-189mg/dL(4.1-4.9mmol/L)或30年风险≥10%的成人,应使用中等强度他汀,以减少致动脉粥样硬化脂蛋白的累积暴露。(2a,C-LD)
10年ASCVD临界风险(3%-<5%)、中等风险(5%-<10%):
10年ASCVD临界风险,决定启动他汀治疗进行初级预防的成人,应使用中等强度他汀,以实现LDL-C降低≥30%-49%,降低ASCVD风险。(2a,A)
10年ASCVD中等风险的成人,推荐至少使用中等强度他汀,以实现LDL-C降低≥30%-49%,降低ASCVD风险;对于处于此风险范围内高值的个体,使用高强度他汀有助于将LDL-C降低≥50%并降低ASCVD风险。(1,A)
10年ASCVD临界风险或中等风险,并启动他汀治疗的成人,治疗目标应设为LDL-C<100mg/dL(2.6mmol/L)且非高密度脂蛋白胆固醇(HDL-C)<130mg/dL(3.4mmol/L),以降低ASCVD风险。(2a,B-NR)
10年ASCVD高风险(≥10%):
10年ASCVD高风险、并启动降脂治疗进行初级预防的成人,推荐使用高强度他汀治疗,以实现LDL-C降低≥50%,降低ASCVD风险。(1,A)
10年ASCVD高风险、且决定启动他汀治疗的成人,治疗目标应设为LDL-C<70mg/dL(1.8mmol/L)且非HDL-C<100mg/dL(2.6mmol/L),以降低ASCVD风险。(2a,B-R)
10年ASCVD高风险、且已接受最大耐受剂量他汀治疗的成人,如果未能达到LDL-C<70mg/dL(1.8mmol/L)且非HDL-C<100mg/dL(2.6mmol/L)的目标,应加用依折麦布。(2a,B-R)
10年ASCVD高风险、已接受最大耐受剂量他汀治疗(联用/未联用依折麦布)的成人,如果未能达到LDL-C<70mg/dL(1.8mmol/L)且非HDL-C<100mg/dL(2.6mmol/L)的目标,加用PCSK9单抗或贝哌地酸可能是合理的,以降低LDL-C和ASCVD风险。(2b,B-NR)
特殊情况:
对于预期寿命少于1年的个体,停用为初级预防而进行的降脂治疗可能是合理的,以避免不必要的药物使用或药物不良反应。(2b,B-R)
基线期未经治疗的LDL-C<70mg/dL(1.8mmol/L)且非HDL-C<100mg/dL(2.6mmol/L)、且无其他ASCVD风险因素的成人,启动降脂治疗不太可能降低ASCVD风险。(3无获益,B-NR)
图.30-79岁无ASCVD人群的初级预防
重度高胆固醇血症(LDL-C≥190mg/dL)患者的初级预防
对于LDL-C≥190mg/dL(4.9mmol/L)的重度高胆固醇血症成人,应排除并处理血脂异常的继发性原因,以降低LDL-C水平。(1,B-NR)
对于LDL-C≥190mg/dL(4.9mmol/L)的重度高胆固醇血症成人,推荐使用最大耐受剂量的他汀治疗,以降低LDL-C和ASCVD风险。(1,B-R)
无杂合子型家族性高胆固醇血症(HeFH)、亚临床动脉粥样硬化及其他ASCVD风险因素:
对于LDL-C≥190mg/dL(4.9mmol/L)重度高胆固醇血症、无临床ASCVD、无其他ASCVD风险因素、无HeFH、也无亚临床动脉粥样硬化,且正在接受最大耐受剂量他汀治疗的成人,推荐加用依折麦布、PCSK9单抗和/或贝哌地酸,以实现LDL-C<100mg/dL(2.6mmol/L)、非HDL-C<130mg/dL(3.4mmol/L)的治疗目标,降低ASCVD风险。(1,B-NR)
伴有HeFH、亚临床动脉粥样硬化或其他风险因素:
对于LDL-C≥190mg/dL(4.9mmol/L)重度高胆固醇血症、无临床ASCVD、但临床或基因确诊为HeFH、合并其他ASCVD风险因素或经证实有冠状动脉钙化,正在接受最大耐受剂量他汀治疗的成人,推荐加用依折麦布、PCSK9单抗和/或贝哌地酸,以实现LDL-C<70mg/dL(1.8mmol/L)、非HDL-C<100mg/dL(2.6mmol/L)的治疗目标,以降低LDL-C水平和ASCVD风险。(1,B-R)
伴有临床ASCVD
对于LDL-C≥190mg/dL(4.9mmol/L)重度高胆固醇血症,有临床ASCVD,且正在接受最大耐受剂量他汀治疗的成人,推荐加用依折麦布、PCSK9单抗和/或贝哌地酸,以实现LDL-C<55mg/dL(1.4mmol/L)、非HDL-C<85mg/dL(2.2mmol/L)的治疗目标,以降低LDL-C水平和ASCVD风险。(1,B-R)
英克司兰治疗:
对于患有重度高胆固醇血症(患/未患无临床ASCVD),在最大耐受剂量他汀(联用或不联用依折麦布)治疗下LDL-C仍≥100mg/dL(2.6mmol/L)的成人,考虑使用英克司兰治疗,以降低LDL-C水平。(2a,B-R)
图. 重度高胆固醇血症的评估和管理
无ASCVD的糖尿病患者的初级预防
对于40-75岁、患有糖尿病但无临床ASCVD的成人,推荐使用中等强度他汀治疗,以实现LDL-C降幅≥30%-49%,LDL-C<100mg/dL(2.6mmol/L)、非HDL-C<130mg/dL(3.4mmol/L)的治疗目标,以降低ASCVD风险。(1,A)
对于患有糖尿病且对他汀不耐受的成人,推荐启动依折麦布和/或贝哌地酸或PCSK9单抗治疗,以降低LDL-C水平和ASCVD风险。(1,B-R)
对于40-75岁、患有糖尿病且合并多种ASCVD风险因素的成人,应使用高强度他汀治疗,以实现LDL-C降幅≥50%,LDL-C<70mg/dL(1.8mmol/L)、非HDL-C<100mg/dL(2.6mmol/L)的治疗目标,以降低ASCVD风险。(2a,B-R)
对于患有糖尿病、无ASCVD但伴有其他ASCVD风险因素、已使用他汀且LDL-C<100mg/dL(2.6mmol/L)、但空腹TG升高(150–499mg/dL[1.7–5.6mmol/L])的成人,可能考虑加用二十碳五烯酸乙酯(IPE),以降低ASCVD风险。(2b,B-R)
对于患有糖尿病、PREVENT-ASCVD方程估算10年ASCVD风险≥10%的成人,在最大耐受剂量他汀治疗基础上加用依折麦布或PCSK9单抗可能是合理的,以实现LDL-C<70mg/dL(1.8mmol/L)、非HDL-C<100mg/dL(2.6mmol/L)的治疗目标,降低ASCVD风险。(2b,C-LD)
对于>75岁、患有糖尿病且预期寿命至少为2.5年的成人,在临床医生与患者讨论潜在获益与风险后,启动中等强度他汀治疗可能是合理的,以降低ASCVD风险。(2b,C-LD)
对于20-39岁、糖尿病病程较长(2型糖尿病≥10年,1型糖尿病≥20年),伴有以下任一情况:白蛋白尿(尿白蛋白/肌酐≥30μg/mg)、估算肾小球滤过率(eGFR)<60mL/min/1.73m²、视网膜病变、神经病变或踝肱指数<0.9的成人,启动中等强度他汀治疗可能是合理的,以降低ASCVD风险。(2b,C-LD)
图.无ASCVD的糖尿病患者人群的评估和管理
ASCVD的二级预防
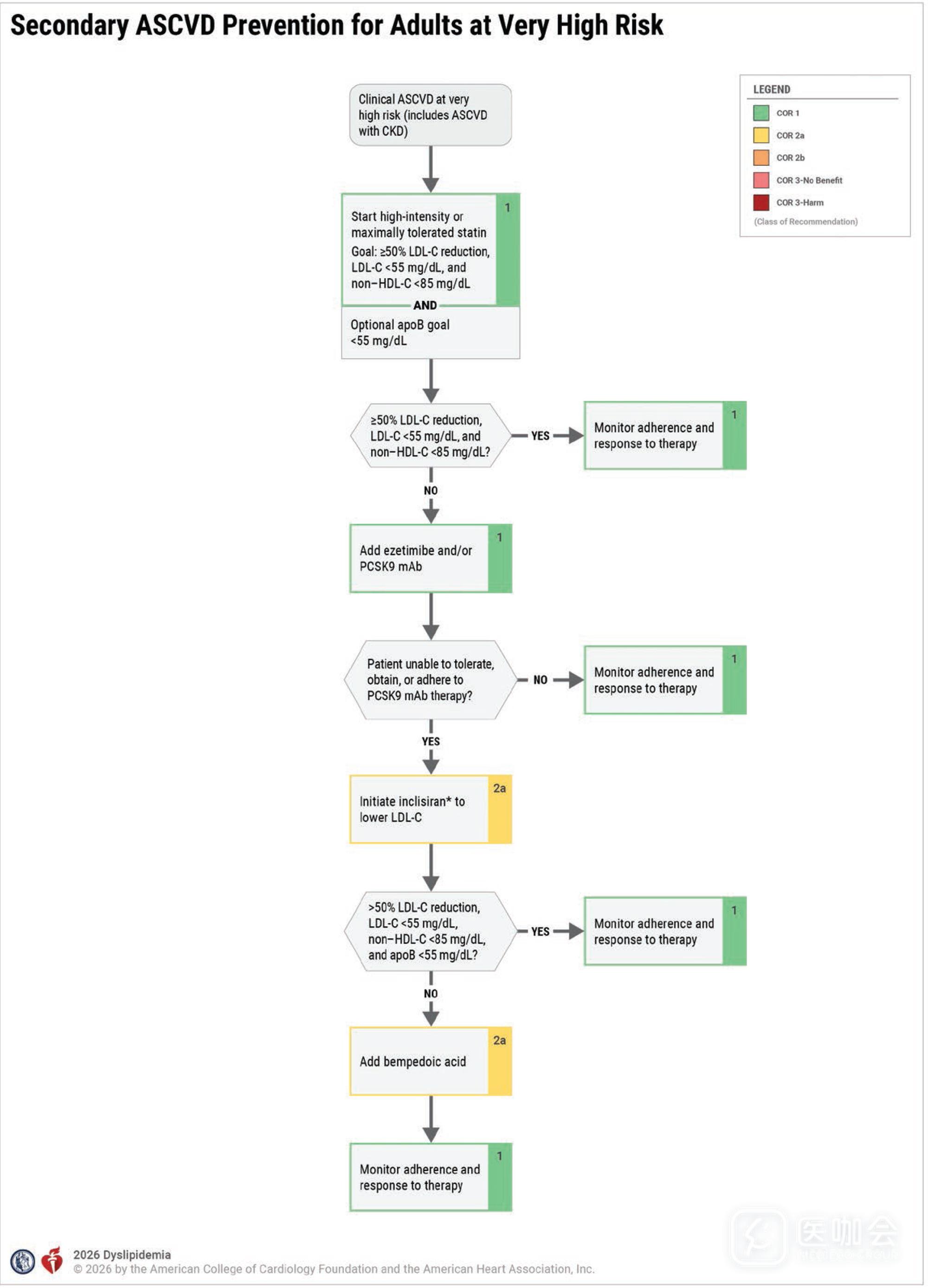
他汀治疗是二级预防降脂治疗的基石。多项随机对照试验证明,在ASCVD极高危患者中,在他汀治疗基础上加用依折麦布或PCSK9单抗,相较于他汀单药治疗,可进一步降低ASCVD风险。
图.ASCVD极高危的定义
非极高危:
对于已患临床ASCVD但非极高危的成人,应启动高强度他汀治疗,以实现LDL-C降幅≥50%,LDL-C<70mg/dL(1.8mmol/L)和非HDL-C<100mg/dL的治疗目标,降低ASCVD复发风险。(1,A)
对于已患临床ASCVD但非极高危、且正在接受最大耐受剂量他汀治疗的成人,应加用依折麦布、PCSK9单抗或贝哌地酸(选择基于需要达到的LDL-C水平和患者偏好),以实现LDL-C<70mg/dL(1.8mmol/L),非HDL-C<100mg/dL的治疗目标,降低ASCVD风险。(2a,B-R)
对于已患临床ASCVD但非极高危、且正在接受最大耐受剂量他汀治疗的成人,应加用依折麦布、PCSK9单抗或贝哌地酸(选择基于需要达到的LDL-C水平和患者偏好),以实现LDL-C<55mg/dL(1.4mmol/L)和非HDL-C<85mg/dL(2.2mmol/L)的治疗目标,降低ASCVD风险。(2a,B-R)
极高危:
对于已患临床ASCVD且极高危的成人,应启动高强度他汀治疗,以实现LDL-C降幅≥50%,LDL-C<55mg/dL(1.4mmol/L)和非HDL-C<85mg/dL(2.2mmol/L)的治疗目标,降低ASCVD风险。(1,A)
对于已患临床ASCVD且极高危、正在接受最大耐受剂量他汀治疗的成人,应加用依折麦布和/或PCSK9单抗(选择基于需要达到的LDL-C水平和患者偏好),以实现LDL-C<55mg/dL(1.4mmol/L)和非HDL-C<85mg/dL(2.2mmol/L)的目标,降低ASCVD风险。(1,A)
对于已患临床ASCVD且极高危、正在接受最大耐受剂量他汀治疗的成人,应加用贝哌地酸(可联用或不联用依折麦布和/或PCSK9单抗),以实现LDL-C<55mg/dL(1.4mmol/L),非HDL-C<85mg/dL(2.2mmol/L)的治疗目标,降低ASCVD风险。(2a,B-R)
对于已患临床ASCVD且极高危、正在接受最大耐受剂量他汀治疗(联用或不联用依折麦布)的成人,如果无法耐受或获得依洛尤单抗或阿利西尤单抗,或强烈偏好给药频率更低的方案,可加用英克司兰,以实现LDL-C<55mg/dL(1.4mmol/L),非HDL-C<85mg/dL(2.2mmol/L)的治疗目标。(2a,B-R)
ASCVD导致射血分数降低心衰(HFrEF):
对于缺血性心脏病导致的HFrEF成人患者,如果预期寿命合适(3-5年)且尚未因ASCVD服用他汀,可能考虑启动中等强度他汀治疗,以降低ASCVD的发生。(2b,B-R)
图.ASCVD极高危患者的二级预防
高甘油三酯血症的管理
确诊高甘油三酯血症后,建议在开始药物治疗前评估并纠正任何继发性病因,并进行生活方式管理。
对于TG水平持续升高≥150mg/dL(1.7mmol/L)的成人,在评估和处理继发性病因后,推荐生活方式管理作为降低TG的一线治疗(采用低添加糖、减少酒精和饱和脂肪摄入的饮食模式,规律运动,如果超重或肥胖则减重5%-10%)。(1,B-NR)
对于患有临床ASCVD、正在接受最大耐受剂量他汀治疗、LDL-C≥55mg/dL(1.4mmol/L)、非HDL-C≥85mg/dL且TG水平持续升高(≥150-999mg/dL[1.7-11.3mmol/L])的成人,建议强化降低LDL-C的治疗以降低ASCVD风险。(1,B-R)
对于患有家族性乳糜微粒血症综合征且空腹TG≥1000mg/dL(11.3mmol/L)的成人,推荐使用Olezarsen作为饮食的辅助治疗,以降低TG水平和胰腺炎风险。(1,B-R)
对于≥50岁、患有临床ASCVD或患有糖尿病且ASCVD风险因素≥1、在最大耐受剂量他汀治疗下TG水平持续升高(≥150-499mg/dL[1.7-5.6mmol/L])且LDL-C<100mg/dL(2.6mmol/L)的成人,可能考虑加用IPE,以降低ASCVD风险。(2b,B-R)
对于40-75岁、无ASCVD或糖尿病史、但TG水平持续升高(≥150-499mg/dL[≥1.7-5.6mmol/L])的成人,建议使用PREVENT-ASCVD方程估算10年ASCVD风险,以指导获益-风险讨论,进而通过饮食和生活方式管理的优化,及他汀治疗的启动,降低ASCVD风险。(1,A)
对于患有重度高甘油三酯血症(TG水平持续处于≥500-999mg/dL[5.7mmol/L]),尤其是TG≥1000mg/dL[11.3mmol/L],且饮食干预后效果不佳的成人,考虑使用贝特类药物或处方级ω-3脂肪酸,降低TG水平和胰腺炎风险。(2a,B-NR)
对于患有高甘油三酯血症(TG≥150mg/dL)的成人,推荐优先测量非HDL-C或载脂蛋白B,而非LDL-C,以指导临床决策。(2a,B-NR)
脂蛋白(a)升高的管理
脂蛋白(a),也就是Lp(a),与终生ASCVD风险增加相关,建议Lp(a)升高的个体尽早强化可调控风险因素的管理。Lp(a)水平主要由基因决定,生活方式管理对其的影响微乎其微。
对于所有Lp(a)升高(≥125nmol/L或≥50mg/dL)的个体,建议对可改变的心血管风险因素进行优化早期控制,降低ASCVD风险。(1,B-R)
对于已患临床ASCVD且Lp(a)升高、在最大耐受剂量他汀治疗下仍未达到LDL-C和非HDL-C治疗目标的个体,推荐加用具有明确心血管获益的PCSK9单抗,以达到治疗目标并降低ASCVD风险。(1,B-R)
注:
推荐分类:1(强,获益>>>风险);2a(中等,获益>>风险);2b(弱,获益≥风险);3无获益(中等,获益=风险,通常仅证据等级A/B使用);3有害(强,风险>获益)。
证据等级:A(高质量证据,如Meta分析,一项或多项RCT);B-R(随机化研究);B-NR(非随机化研究);C-LD(有限的数据);C-EO(专家意见)。
AHA,美国心脏协会;ACC,美国心脏病学会;AANP,美国执业护士协会;AAPA,美国医师助理学会;ABC,美国黑人心脏病学家协会;ACCP,美国胸科医师学会;ACPM,美国预防医学学会;AGS,美国老年医学会;AMA,美国医学会;ASPC,美国预防心脏病学会;NMA,美国国家医学协会;PCNA,预防心血管护士协会;SGIM,普通内科学会。
参考文献:Circulation.2026;153:e00–e00.DOI:10.1161/CIR.0000000000001423
医咖会员全面升级,课程增多,AI工具升级!点击链接:会员-医咖社区 (mediecogroup.com),立享会员优惠!
