GLP1药物减肥效果好不好,可能和基因有关!

胰高血糖素样肽 1 (GLP-1) 受体激动剂(包括司美格鲁肽和替尔泊肽)的出现,彻底改变了肥胖的治疗。然而,在减肥疗效和副作用方面,个体之间存在显著差异。
为了探究这种差异的遗传基础,2026年4月8日,《Nature》期刊发表了一项研究,对27885名接受GLP-1受体激动剂治疗的人进行了全基因组关联研究,分析了他们自我报告的体重减轻和治疗相关副作用。研究在GLP1R基因中识别出了一个错义变异,该变异与GLP-1药物疗效显著增加相关。
文献链接:https://www.nature.com/articles/s41586-026-10330-z
参与者招募
本研究从23andMe(美国一家DNA检测公司)的客户群中招募参与者。参与者签署了知情同意书,并自愿在线参与研究。
GLP-1调查问卷于 2024 年 8 月向研究参与者发布,主要面向那些曾在“您是否曾服用过处方药来帮助减肥?”这一问题中给予肯定回答的参与者,该调查旨在收集参与者使用 GLP-1受体激动剂的体验。
调查内容包括药物品牌、剂量方案、治疗时长、疗效(包括治疗前体重和治疗期间体重)、副作用,以及寻求或停止 GLP-1 治疗的原因。研究者将调查和后续分析主要集中在六种药物上:诺和泰、诺和盈、复合制剂司美格鲁肽、蒙扎罗、Zepbound、复合制剂替尔泊肽。前三种代表司美格鲁肽的不同形式,后三种代表替尔泊肽的不同形式。
参与者特征
截至2025年8月,共收集了超过27885份调查回复,这些受访者报告曾使用过上述至少一种药物。参与者以女性为主(占82.4%),中位年龄为52岁。大多数受访者具有欧洲血统(78.3%),也包含了相当比例的拉丁裔(12.9%)和非裔美国人(4.2%)血统的参与者。
BMI下降的非遗传预测因素
研究考察了预测 GLP-1 药物疗效的非遗传因素,衡量指标为基线 BMI 的百分比变化(ΔBMI%)。正如其他研究所指出,在调整其他因素之前,这些药物在女性中似乎更有效(女性ΔBMI% = -12.2%;男性 = -10.0%)。
为了探究预测 GLP-1 药物疗效的非遗传因素的相对贡献,研究拟合了一个线性模型,以评估年龄、性别、治疗前 BMI、药物类型、药物剂量和用药时长对总 BMI 降低的综合影响。结果显示:BMI的降低程度与性别、药物类型、治疗时长和药物剂量高度相关,与治疗前BMI的相关性相对较弱。
疗效随年龄增长表现出轻度下降:年龄每增加10岁,BMI变化减少 0.5%(相当于减肥效果少约0.45 kg)。
23.1%的调查参与者报告称使用GLP-1药物是为了改善血糖。研究发现,2型糖尿病状态是减肥疗效的一个显著预测因子,2型糖尿病患者的BMI降低幅度平均预计少2.87个百分点。此外,GLP-1药物在欧洲血统人群中效果最好,在拉丁裔人群中效果较差,在非裔美国人中效果最差。
GLP-1药物疗效的全基因组关联分析
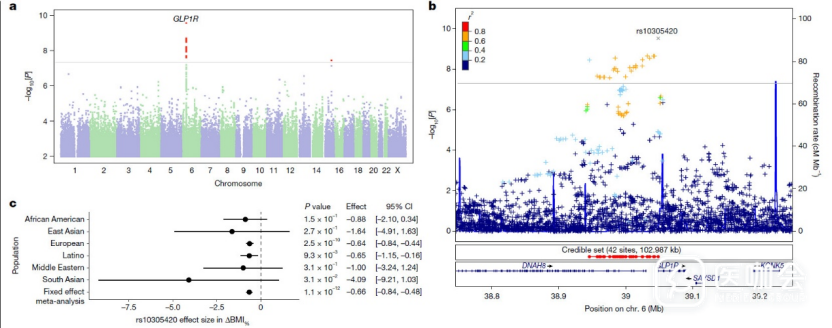
本研究对BMI降低百分比这一表型进行了全基因组关联分析(n = 15,237),在6号染色体上鉴定出了强关联信号(图1)。该主要关联信号的指示性单核苷酸多态性是 rs10305420,该变异使得携带者的BMI额外降低 0.641%,大约相当于额外减轻体重 0.76 kg。
图1. GLP-1 药物疗效的遗传关联
关联的 SNP rs10305420 是 GLP1R 基因信号肽中的一个错义变异,将第 7 个氨基酸由脯氨酸变为亮氨酸。研究进一步分析发现,rs10305420 很可能是因果变异。
在gnomAD数据库中,rs10305420 的 T 等位基因在欧洲(40%)和中东(38%)血统群体中最常见,其次是南亚(20%)和东亚(16%)群体,在非洲(7%)群体中最少见。
GLP-1药物副作用的全基因组关联分析
研究对11种副作用表型进行了全基因组关联分析,对比了出现中度或重度副作用的患者vs仅有轻微或无副作用的患者。研究在恶心和呕吐副作用的全基因组关联分析中均鉴定出了关联信号,且这两个信号都位于 GLP1R 基因座附近。
呕吐信号的指示性 SNP 是 rs11760106,恶心信号的指示性 SNP 是 rs9357296。
为了确定这些信号是否共享相同的因果变异,研究应用了共定位分析,发现这些信号共定位的概率很高,这些信号可能代表同一信号。从共定位分析中,研究还推断恶心或呕吐的增加与更高的减重疗效相关。
与司美格鲁肽不同,替尔泊肽是一种靶向 GLP1R 和 GIPR 的双重受体激动剂。通过仅在替尔泊肽治疗人群中进行全基因组关联分析,研究鉴定出了呕吐副作用与 GIPR 之间的关联,该指示性变异与 GIPR 内的一个错义变异(rs1800437)处于近乎完美的连锁不平衡状态。
在 gnomAD 数据库中,rs1800437 的 C 等位基因在东亚(21%)和欧洲(20%)血统群体中最常见,其次是中东(18%)和南亚(14%)群体,而在非洲或非裔美国人(11%)中最少见。
图2. GLP-1 药物副作用的遗传关联
总结和讨论
本研究报告了关于 GLP-1 药物治疗效果的大规模全基因组关联分析,并在GLP1R基因中鉴定出了一个错义变异,该变异与BMI降低相关。此外,与GLP1R 和GIPR相关的变异与GLP-1药物引起的恶心和呕吐相关。
研究检测到的遗传效应量适中,额外的数据可能会揭示更多的关联,并提高遗传学在此背景下的预测效用。未来的研究应建立纵向数据集,以便在剂量增加的背景下分析体重减轻和副作用,同时探索遗传因素,从而为如何在治疗开始时及之后的临床决策中利用遗传学信息提供指导。
本文整理自:Nature. 2026 Apr 8. doi: 10.1038/s41586-026-10330-z.
医咖会员全面升级,课程增多,AI工具升级!点击链接:会员-医咖社区 (mediecogroup.com),立享会员优惠!
