2018版 GINA 哮喘指南发布!
近日,全球哮喘防治倡议(GINA)发布了2018版GINA哮喘指南,指南分为三大部分:① 成人、青少年和≥6岁儿童;② ≤5岁儿童;③ 临床实践转化。
指南共有8个章节,涉及的内容有:哮喘的定义和诊断;哮喘的评估;哮喘的治疗;哮喘加重的管理;哮喘、COPD和哮喘-慢阻肺重叠(ACO)的诊断和初始治疗;≤5岁儿童哮喘的诊断和管理;哮喘的一级预防;将哮喘管理策略落实到医疗系统。
GINA哮喘文件长达160页,想了解详细内容的伙伴,可通过以下链接下载全文:http://ginasthma.org/2018-gina-report-global-strategy-for-asthma-management-and-prevention/
小咖挑选并整理了一些图表,与大家分享。
诊断章节
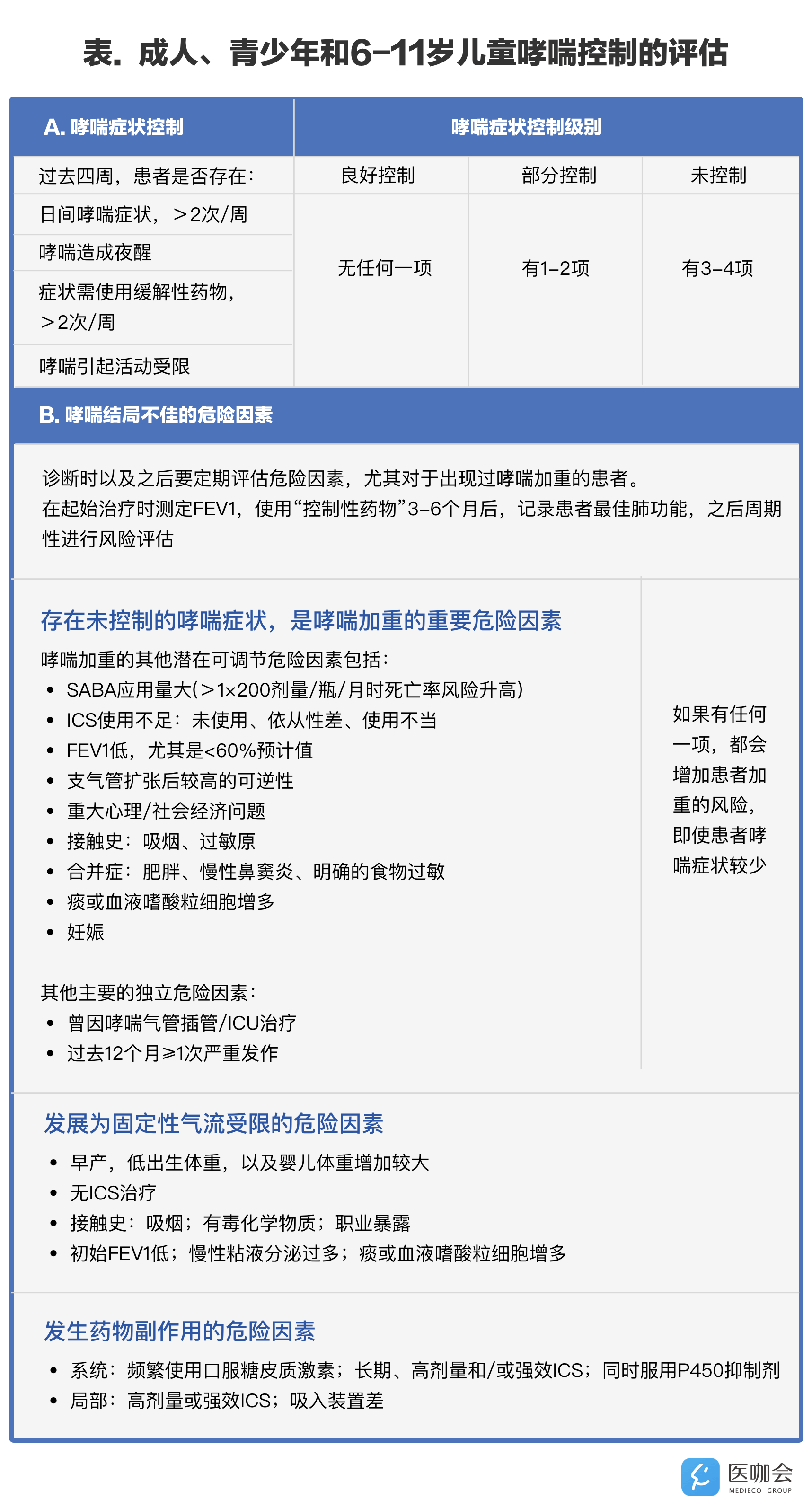
评估章节
近日,全球哮喘防治倡议(GINA)发布了2018版GINA哮喘指南,指南分为三大部分:① 成人、青少年和≥6岁儿童;② ≤5岁儿童;③ 临床实践转化。
指南共有8个章节,涉及的内容有:哮喘的定义和诊断;哮喘的评估;哮喘的治疗;哮喘加重的管理;哮喘、COPD和哮喘-慢阻肺重叠(ACO)的诊断和初始治疗;≤5岁儿童哮喘的诊断和管理;哮喘的一级预防;将哮喘管理策略落实到医疗系统。
GINA哮喘文件长达160页,想了解详细内容的伙伴,可通过以下链接下载全文:http://ginasthma.org/2018-gina-report-global-strategy-for-asthma-management-and-prevention/
小咖挑选并整理了一些图表,与大家分享。
诊断章节
评估章节
治疗章节
哮喘加重的管理章节
原文涉及到的图表近50个,这里仅挑选一些,与大家分享,对哮喘指南感兴趣的伙伴,赶快去查看全文吧!
(有需要指南全文的伙伴,还可点击页面右上方“下载资料”,即可下载全文)

