AHA发布最新声明:基于风险的心衰一级预防

4月16日,《Circulation》期刊发布了一项科学声明,阐述了当前用于预测心衰发病风险的定量评估工具证据,综述了预防心衰发生的治疗方案的循证依据,并提出了一级预防策略。
全文链接:https://www.ahajournals.org/doi/full/10.1161/CIR.0000000000001307
当前指南对心衰预防的建议
2022年,美国心脏病学会(ACC)、美国心脏协会(AHA)和美国心衰学会(HFSA)联合发布的《心衰管理指南》,首次建议采用经过验证的多变量风险评分来评估心衰的绝对发生风险;此外,对于心衰高风险患者,基于利钠肽生物标志物的筛查,并结合多学科协作管理(包括心血管医生优化指南指导的药物治疗[GDMT]),可有效预防左心室功能障碍(收缩性或舒张性)或新发心衰[1]。
然而,针对心衰的一级预防,关于检测对象、检测方式、干预时机等关键问题仍不明确。相比之下,风险预测模型作为动脉粥样硬化性心血管疾病(ASCVD)预防的基石已应用二十余年,这些指南采用的风险分层方法,可延伸应用于心衰的一级预防制定。现有的CVD管理指南可为构建心衰预防体系提供重要参考。
图1. 基于风险分层的心衰预防:现有指南与证据缺口
基于风险分层的心衰预防:以ASCVD为范本
风险分层预防理论的核心前提是:治疗方案的绝对获益与个体预测风险呈正相关。当预防性治疗(如他汀药物和降压治疗)在不同基线风险人群中提供相似的相对风险降低时,预测风险越高者,获得的绝对风险降低就越显著。
2013年,ACC/AHA专家工作组首次将净获益概念转化为临床实践,建议基于汇总队列方程(pooled cohort equations)估算的绝对风险值来考虑ASCVD一级预防的他汀治疗[2]。2018年血脂管理指南[3]和2019年一级预防指南[4]进一步拓展该方法,引入计算-个体化-重分类(CPR)框架(图2)。该框架可优化患者筛选效率,精准识别需要强化(或弱化)预防措施的人群。
在ASCVD防治指南中[3-5],CPR方法包含三个步骤:计算临床事件10年风险、根据患者特异性因素个体化评估风险、当存在治疗决策不确定性时进行风险重分类。
图2. 基于风险分层的心衰预防算法提议:借鉴ASCVD预防的C-P-R框架并加以改良
心衰风险预测:风险评估为首要步骤
相比ASCVD,制定预防心衰的风险分层策略面临更大挑战,因为目前尚未开展以风险为基础的心衰一级预防临床试验。此外,关注心衰危险因素的试验中,将心衰发生作为主要终点的研究也屈指可数。
随着经过充分验证的多变量风险预测工具PREVENT的问世[6],采用绝对风险评估来指导预防策略的启动和强度选择(如强化降压治疗),现已可延伸应用于心衰防治。鉴于心衰发病率和死亡率负担日益加重,这也成为开发以心衰为独立终点、并将心衰纳入总体心血管疾病终点的PREVENT模型的重要推动力。
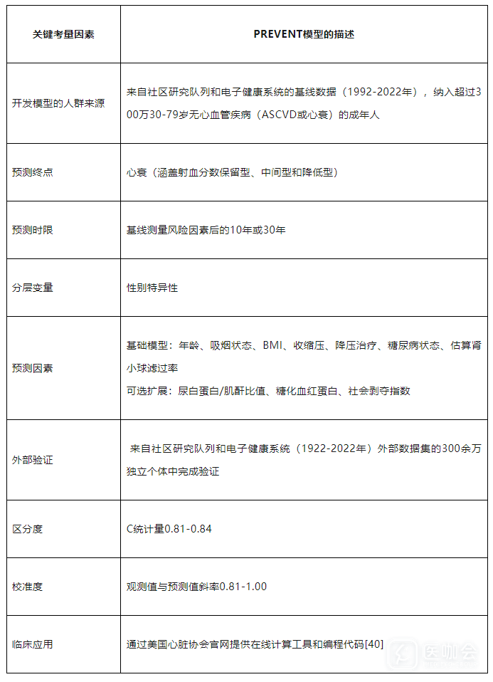
下表总结了PREVENT模型开发过程中影响心衰风险预测的关键考量。该模型的核心优势在于是基于超过320万成年人开发的,涵盖不同种族、地域和社会经济背景,确保了模型的广泛适用性。其次,该模型拓展了年轻成人的风险评估范围,覆盖30-79岁人群,可同时提供10年和30年风险预测,实现短期与长期风险评估。
第三,模型纳入了与心衰风险及心血管-肾脏-代谢(CKM)综合征负担变化相关的预测指标,除传统危险因素(如BMI、血压、估算肾小球滤过率)外,附加模型还包含肾脏和代谢健康标志物(如尿白蛋白/肌酐比值、糖化血红蛋白)。PREVENT还整合了健康社会决定因素(SDoH)。
表. 开发心衰PREVENT风险评估模型的核心要素
PREVENT模型未纳入心衰特异性血液生物标志物(如脑钠肽[BNP])或影像学指标(如左心室肥厚)。未来研究应考虑将BNP、超声心动图指标或其他生物标志物纳入多变量方程,以评估其能否提升区分度或校准度。此外,心衰风险预测模型是否应分别评估不同亚型(如射血分数保留型心衰[HFpEF]、射血分数降低型心衰[HFrEF])的风险仍存争议。
心衰的风险增强因素:个性化评估为第二步
除传统CVD危险因素外,越来越多的观察性和流行病学数据证实多种非传统风险因素对心衰的影响,这些因素可称为"风险增强因素",该定义与2018年AHA/ACC血脂管理指南[3]、2019年ACC/AHA心血管疾病一级预防指南[4]以及AHA报告中关于心血管-肾脏-代谢(CKM)综合征的定义[7]相呼应。
纳入风险增强因素至关重要,因为仅考虑传统心衰风险因素,会低估许多患者的心衰风险。一项大型人群研究显示,传统危险因素仅能解释约50%的心衰终生风险人群归因分值,这凸显了非传统因素在心衰发生中的重要作用。
非传统因素包括:慢性炎症性疾病,心脏毒性暴露(如治疗癌症的蒽环类药物、HER-2靶向治疗、免疫检查点抑制剂等),不良妊娠结局,代谢功能障碍相关脂肪性肝病,遗传风险。
优化风险预测:重分类与心衰前期检测为第三步
在心衰预防中,借鉴ASCVD预防的C-P-R(计算-个体化-重分类)框架时,需调整第三步,以实现额外检测(如心脏生物标志物和影像学检查)的目标:(1)优化风险预测;(2)早期识别心衰前期(pre-HF)。
目前,心衰预防领域的一个关键未解问题是:如何筛选最可能从心脏生物标志物和影像学检测中获益的人群?
虽然可考虑对所有人群进行心脏生物标志物检测,但这可能导致过度检测和医疗资源浪费,尤其是低风险人群。高风险人群(如2型糖尿病患者)可能获益,例如,在CANVAS研究的事后分析中,50%的无心衰病史患者的NT-proBNP中位数≥81 pg/mL[8]。该研究纳入的糖尿病患者均合并ASCVD或至少2项CVD危险因素,提示生物标志物检测在ASCVD或心衰高风险人群中更具价值。
基于此,美国糖尿病协会(ADA)建议所有糖尿病患者每年进行BNP筛查。这种基于共病的策略可与定量风险评估(如PREVENT模型)结合,以优化检测对象的选择。
心衰一级预防的10大关键问题
以下十大关键问题亟待未来研究解决:
1.心衰风险干预阈值:预防性治疗的净获益风险阈值如何界定?即,不同干预措施应在预测风险为何种水平时启动
2.成本效益评估:针对糖尿病、慢性肾脏病和高血压等高风险人群的预防性治疗,是否具有成本效益?
3.风险导向的预防策略:若心衰预测风险极高但无传统共病(如糖尿病或慢性肾脏病),仅基于风险分层的预防性治疗是否可行?
4.人工智能与机器学习:如何利用AI优化初始风险评估或动态重分类风险?
5.疾病进展机制:从风险人群→心衰前期(pre-HF)→症状性心衰的病理机制是什么?能否为新疗法提供靶点?
6.健康社会决定因素(SDoH):更全面的SDoH评估能否提升风险预测的准确性与临床实用性?
7.医疗公平性挑战:如何针对不利的SDoH制定干预措施,确保反种族歧视的医疗实践并公平降低心衰负担?
8.卫生系统与政策改革:需哪些卫生系统干预、社区参与方案或政策支持以优化预防策略实施?
9.临床助推策略:临床医生引导的"轻推(nudges)"策略能否优化风险评估与循证预防治疗策略的实施?如何应对潜在后果与助推疲劳(nudge fatigue)?
10.数字技术应用:如何利用智能手机健康应用(mHealth)、可穿戴设备及蓝牙远程监测技术优化心衰的预防?
参考文献:
1. Circulation. 2022;145:e876–e894.
2. Circulation. 2014;129:S1–S45.
3. Circulation. 2019;139:e1082–e1143.
4. Circulation. 2019;140:e596–e646.
5. Circulation. 2019;139:e1162–e1177.
6. The American Heart Association PREVENT Online Calculator. 2024. https://professional.heart.org/en/guidelines-and-statements/prevent-calculator. Accessed December 21, 2024.
7. Circulation. 2023;148:1606–1635.
8. J Card Fail. 2024;30:1544–1551.
文章整理自:Circulation. 2025 Apr 16. doi: 10.1161/CIR.0000000000001307.
医咖会员全面升级,课程增多,AI工具升级!点击链接:会员-医咖社区 (mediecogroup.com),立享会员优惠!
