美国心脏协会(AHA)科学声明:单片复方制剂治疗高血压

单片复方制剂(single-pill combination medication,SPCMs),即固定剂量复方制剂,将≥2种有效药物成分制成单一片剂,可简化处方流程并提高患者的服药依从性。
2025年12月15日,《Hypertension》期刊发表了美国心脏协会(AHA)的一项科学声明,对单片复方制剂治疗高血压进行了综述,并强调将单片复方制剂整合到临床实践中的策略。
全文链接:https://www.ahajournals.org/doi/full/10.1161/HYP.0000000000000258
起始联合治疗 vs. 阶梯治疗
过去,阶梯治疗(起始单药治疗,随后根据需要来调整剂量或添加新药)是主要高血压指南推荐的核心策略,尤其是在20世纪70年代至90年代。近年来的指南越来越多推荐起始即采用联合治疗(分用片剂或单片复方制剂),因其安全有效,能减少治疗惰性,并能更快实现血压控制。
真实世界数据表明,与起始单药治疗相比,起始两药单片复方制剂可能带来更显著的心血管风险降低(图1)。
图1. 起始使用单片复方制剂对比阶梯治疗(起始使用单片复方制剂的优选方案比标准的阶梯治疗方案更高效,能以更少步骤实现血压控制)
单片复方制剂 vs. 自由联合方案
全球许多高血压管理指南,包括2025年美国心脏协会/美国心脏病学会、2023年欧洲高血压学会、2024年欧洲心脏病学会临床指南,对于需要用超过一种药物来控制血压的患者,均推荐使用单片复方制剂[1-3]。
这一推荐得到多种证据支持,表明单片复方制剂在患者依从性、血压及心血管结局等多个方面均优于自由联合方案。图2总结了单片复方制剂在高血压管理中的总体获益与局限性。
图2. 高血压管理中单片复方制剂的益处与局限性
患者依从性与治疗持续性
2021年发表的一项系统综述和Meta分析显示[4],在纳入的23项研究中,有18项显示单片复方制剂提高了患者的依从性;在16项研究中,有14项显示其延长了治疗持续性。2024年更新的系统综述中得出了相似结论,进一步巩固了单片复方制剂在提升依从性方面的优势[5]。
降压效果与达标时间
除了提升依从性外,单片复方制剂还能改善血压控制效果。Parati等人指出[4],与自由联合用药相比,使用单片复方制剂12周后,收缩压和舒张压均出现轻度但具有统计学意义的降低。Paoli等人的研究进一步支持了这一发现[5],同样证实单片复方制剂在提升依从性和增强降压效果方面更具优势。然而,这些结果的普适性需谨慎解读:纳入的大多数研究均为小型、短期的随机对照试验或观察性研究,且涉及的患者多为无并发症的轻中度高血压患者。
心血管结局
多项观察性研究发现,与等效的自由联合用药相比,使用单片复方制剂可使主要不良心血管事件的发生率降低约15%至30%。无论是在起始降压治疗时使用单片复方制剂,还是在后续治疗中将单药或两药方案转换或整合为单片复方制剂,均观察到了上述获益。部分临床试验也证实,使用单片复方制剂降压能够带来结局获益。然而,目前仍缺乏强有力的随机对照试验数据来直接证明单片复方制剂相较于由独立药片组成的等效联合方案能改善心血管结局。
临床应用
大量证据支持,对于大多数高血压患者,使用单片复方制剂治疗具有总体有利的风险获益比。证据支持对收缩压≥140 mmHg或舒张压≥90 mmHg的高血压患者,特别是收缩压比目标值高≥20 mmHg时(即收缩压≥150 mmHg),应起始两药单片复方制剂治疗,而非单药治疗。
证据显示,对于所有需要药物控制高血压的患者,无论起始血压水平如何(即使处于130–149/80–89 mmHg范围内),将两药单片复方制剂作为一线起始治疗,具有总体有利的风险获益比,这包括经3-6个月单纯生活方式干预后血压仍未达标的低风险1级高血压患者,以及根据高血压指南建议需启动药物治疗的高风险患者(如合并糖尿病、慢性肾脏病、动脉粥样硬化性心血管疾病)。
仅在少数特定患者中,例如血压仅轻度升高(如高于目标值1-5 mmHg)以及特殊情况下(如衰弱、体位性低血压),才考虑采用更谨慎的起始单药治疗策略。然而,这些患者中有多少能从低剂量单片复方制剂中获益并耐受,仍有待进一步明确。
单片复方制剂的最大临床获益很可能发生在需要适当强化治疗时(例如,从单药治疗转换为两药单片复方制剂,或从两药治疗转换为三药单片复方制剂)。
如果两药单片复方制剂治疗未能实现血压控制,证据支持应尽可能换用三药单片复方制剂(通常在基线RAS抑制剂/CCB联合治疗基础上加用氢氯噻嗪),而非添加单独的降压药片。如果使用三药单片复方制剂后血压仍未受控,则需要进行评估区分假性难治性高血压与真性难治性高血压。对于真性难治性高血压患者,证据支持加用螺内酯作为有效的第四种降压药物。
当血压控制不佳,或通过转换为单片复方制剂以简化治疗方案时,对包含β-受体阻滞剂或袢利尿剂等二线药物的方案,可能需要重新评估其必要性。在二线药物仍然必需的情况下(例如,存在强适应证,如心衰需用β-受体阻滞剂,或难治性高血压需用螺内酯),添加单片复方制剂以减少总体药片数量和负担仍然是有益的。对于对某些一线药物不耐受或有复杂合并症的患者,临床判断至关重要。在这些情况下,使用分片药物可能无法避免。
未来研究方向
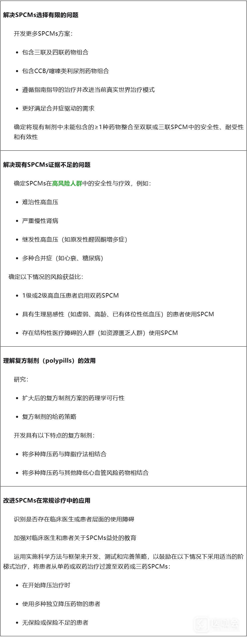
为促进单片复方制剂的广泛应用,需填补很多证据空白(见下表)。例如,目前需要更多三药及四药的单片复方制剂方案,以满足需使用≥3种降压药物的患者需求。此外,多数临床试验和Meta分析仅纳入了无合并症的高血压患者,提示未来临床研究需更多纳入合并其他疾病人群的必要性。同时,需开展研究探索策略,提升临床医生对单片复方制剂的处方率和患者的接受度,此类研究可以探索干预措施在真实世界不同场景中的实际效果。
表. 单片复方制剂(SPCMs)的未来研究方向
参考文献:
1.Eur Heart J. 2024;45:3912–4018.
2.Circulation. 2025;82:e212–e316.
3.J Hypertens. 2023;41:1874–2071.
4.Hypertension. 2021;77:692–705.
5.J Health Econ Outcomes Res. 2024;11:8–22.
本文整理自:Hypertension. 2025 Dec 15. doi: 10.1161/HYP.0000000000000258.
